Panduan Penanganan Unit Kemasukan Cairan V1.0_20171113
1. Latar Belakang
Melalui analisis data keluhan, kepuasan user terhadap penanganan unit yang kemasukan cairan cenderung rendah, terutama pada saat : user meragukan keputusan unit yang kemasukan cairan ; tidak memberitahu user akan risiko yang diakibatkan oleh unit yang kemasukan cairan; tidak melakukan pengecekan yang menyeluruh dan cleaning pada unit, sehingga user merasa tidak puas terhadap perbaikan kualitas.
2. Tujuan
Dapat mengarahkan teknisi untuk menangani dengan tepat terhadap unit yang kemasukan cairan dalam meningkatkan kepuasan user
3. Skrip yang disarankan
Service Center dan Call Center harus membimbing user dan memberikan solusi sementara berdasarkan metode berikut ini.
ā Jika unit dalam kondisi hidup/nyala, maka segera matikan unit, jika unit dalam kondisi mati maka jangan hidupkan/nyalakan unit (untuk tipe unit yang baterai lepas, segera keluarkan baterai) ;
ā” Mengeluarkan kartu SIM, dan kartu Memori, dilarang mengisi daya;
⢠Menggunakan tisu atau kain lembut untuk menyeka permukaan unit yang terkena kotoran cairan, layar diletakkan menghadap ke atas di lingkungan yang kering dan berventilasiļ¼
⣠Kemasukan cairan jika tidak dibersihkan, akan mempercepat terjadi oksidasi pada unit, segera mungkin untuk ke Service Center terdekat untuk melakukan pengecekan yang profesional dan pembersihan yang bebas biaya
Catatan : Dilarang menggunakan mikrowave untuk mengeringkan
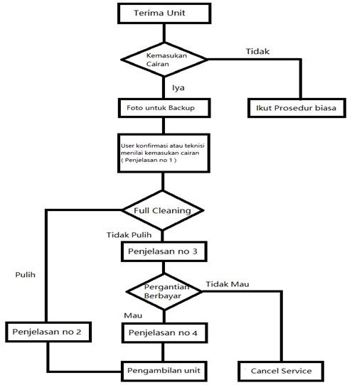
4. Panduan Penanganan oleh Service Center
4.1 Metode menentukan unit kemasukan cairan
ā Stiker anti-air pada PCB/mainboard berubah warna merah ;
ā” Lensa kamera terdapat tetesan cairanļ¼
⢠Bagian dalam unit (termasuk semua aksesori/part) terdapat bekas kemasukan cairan atau oksidasi cairan / jamuranļ¼
⣠User memberitahu bahwa unit kemasukan cairan
Jika ada salah satu dari empat poin di atas, maka bisa dinilai bahwa unit kemasukan cairan.
Stiker anti air berubah merah Terdapat jamuran atau bekas oksidasi
Catatan : Bagian usb port atau earphone jack terdapat bekas cairan maka tidak bisa dinilai standarnya sebagai unit kemasukan cairan.
4.2 Metode Pembersihan / Cleaning pada unit
Setelah memastikan unit kemasukan cairan, untuk kerusakan kemasukan cairan ini wajib melakukan pengambilan foto bukti tersebut, dan melakukan tindakan full-cleaning pada unit tanpa dikenakan biaya.Tindakan full-cleaning yang dimaksud adalah melakukan pembersihan dengan Ethanol 95% ke atas terhadap bagian part unit yaitu PCB/Mainboard, PCB bawah, Kamera, Speaker, Konektor BTB, bagian depan belakang FPC yang terdapat jamuran, korosi dan bagian part lain yang kemasukan cairan
Tools : Sikat Anti-statis (535155023), alat suntikanļ¼535191149ļ¼
Meneteskan ethanol Menyikat dengan sikat Anti-statis

Catatan : Sebelum melakukan full-cleaning jika unit bisa nyala, dan digunakan --- wajib komunikasi dengan user terkait tindakan pembersihan ini, memberitahu bahwa risiko unit kemasukan cairan, dapat mengakibatkan unit tidak bisa menyala, setelah user setuju baru boleh melakukan tindakan full-cleaning
4.3 Setelah konfirmasi unit kemasukan cairan, berikut metode pengecekan terhadap baterai yang kemasukan cairan
ā Permukaan BTB apakah terdapat bekas korosi ;
ā” Permukaan baterai apakah terdapat endapan warna putih, ataupun bekas cairan
Jika tampilan baterai terdapat salah satu kategori diatas, maka lakukan komunikasi dengan user untuk pergantian baterai berbayar
Jika tampilan baterai terlihat normal, setelah full-cleaning selesai dan dipasang baterai, berdasarkan pengecekan baterai berikut untuk memastikan apakah bisa digunakan secara normal : tonton video selama 10 menit, jika terjadi penurunan kapasitas baterai lebih dari 5%, maka bisa jelaskan bahwa fungsional baterai mengalami penurunan, menyarankan user untuk melakukan pergantian baterai berbayar

Permukaan BTB apakah terdapat bekas korosi Permukaan baterai apakah terdapat endapan warna putih, ataupun bekas cairan
4.4 Setelah full-cleaning selesai, unit dapat nyala normal, lakukan pengetesan fungsional
a. Wajib menggunakan *#899# untuk pengetesan keseluruhanļ¼
b. Melakukan pengetesan panggilan telepon untuk mengecek apakah fungsi panggilan normal atau tidak.
4.5 Instruksi Input Sistem
a.āKode Kerusakanādiinput berdasarkan kerusakan yang dialami userļ¼
b.āKode Alasan Kerusakanāberdasarkan hasil pengecekan untuk input kode berikutļ¼
JY1 PCB kemasukan cairan;
JY2 PCB bawah kemasukan cairan;
JY3 Layar kemasukan cairan;
JY4 Tombol kemasukan cairan (Jika hanya tombol yang kemasukan cairan, jika bagian part lain tidak terkena cairan, maka saat input wajib melakukan remark tidak mempengaruhi kelanjutan garansi perbaikan berikut atau kelanjutan masa garansi);
JY5 Part lain kemasukan cairan
5. Penjelasan
Risiko kemasukan cairan referensi penjelasan : unit yang kemasukan cairan terdapat risiko rusak akibat komponen part mengalami arus pendek/teroksidasi/korosi, mungkin dalam waktu dekat tidak menunjukkan kerusakan tersebut, tetapi seiringnya pemakaian unit bisa muncul kemungkinan unit tidak bisa digunakan normal, sehingga Anda perlu hati-hati dalam memakainya, sebaiknya menjaga agar terhindar kemasukan cairan di kemudian hari.
ā User memberitahu unit kemasukan cairan atau teknisi menilai bahwa unit kemasukan cairan
Bapak/Ibu, unit kemasukan cairan tidak termasuk dalam perbaikan garansi, tetapi kami dapat memberikan full-cleaning terhadap unit Anda secara gratis, serta melakukan pengecekan apakah dapat digunakan dengan normal, bisa jadi muncul kondisi tidak bisa menyala. unit yang kemasukan cairan terdapat risiko rusak akibat komponen part mengalami arus pendek/teroksidasi/korosi, mungkin dalam waktu dekat tidak menunjukkan kerusakan tersebut tetapi seiringnya pemakaian unit bisa muncul kemungkinan unit tidak bisa digunakan normal
ā” Pulih setelah full-cleaning
Setelah melalui full-cleaning (pembersihan menyeluruh) pada unit, unit telah pulih pada dasarnya, dan seluruh pengetesan fungsional pun telah selesai, Untuk saat ini bisa digunakan dengan normal. Unit yang kemasukan cairan terdapat risiko rusak akibat komponen part mengalami arus pendek/teroksidasi/korosi, mungkin dalam waktu dekat tidak menunjukkan kerusakan tersebut, tetapi seiringnya pemakaian unit bisa muncul kemungkinan unit tidak bisa digunakan normal, sehingga Anda perlu hati-hati dalam memakainya, sebaiknya menjaga agar terhindar kemasukan cairan di kemudian hari.
⢠Tidak pulih setelah full-cleaning
Setelah melalui full-cleaning ( pembersihan menyeluruh ) pada unit, pada komponen part XX mengalami kerusakan arus pendek/oksidasi/korosi parah sehingga tidak bisa dipulihkan kembali, Karena unit kemasukan cairan tidak termasuk dalam kategori perbaikan garansi, apakah Anda mau membayar pergantian part XX ?
⣠Perbaikan berbayar
Kami telah menggantikan part XX yang baru. Unit yang kemasukan cairan terdapat risiko rusak akibat komponen part mengalami arus pendek/teroksidasi/korosi, mungkin dalam waktu dekat tidak menunjukkan kerusakan tersebut tetapi seiringnya pemakaian unit bisa muncul kemungkinan unit tidak bisa digunakan normal sehingga Anda perlu hati-hati dalam memakainya, sebaiknya menjaga agar terhindar kemasukan cairan di kemudian hari.

6. Pengecekan Pelaksanaan
ā Pusat HQ akan melakukan Return Visit pada pengecekan RO kemasukan cairan secara berkala, mengecek kondisi penanganan masalah unit kemasukan cairan : Apakah ada memastikan unit kemasukan cairan dengan user, apakah ada memberitahu user tentang risiko kemasukan cairan dan melakukan evaluasi terhadap kepuasan user ;
ā” Pusat HQ juga akan melakukan kunjungan rutin ke Service Center untuk mengecek apakah panduan penanganan unit kemasukan cairan ada dilaksanakan atau tidak, termasuk pada saat menilai unit terdapat gejala kemasukan cairan, sebelum melakukan full ā cleaning apakah melakukan pengambilan foto sebagai back-up data, melakukan tindakan full-cleaning, menilai baterai, dan input sistem.
7. Pembaruan Versi
|
Versi |
Isi Revisi |
Waktu Pembaruan |
Revisi Oleh |
Ditinjau Oleh |
|
1.0 |
Versi Awal ( Asli ) |
2017-11-13 |
å¼ ęčŖ Jacky |
å½ē¦éøæ Nick |