[投訴案例分享]投訴處理技巧之話術書寫技巧
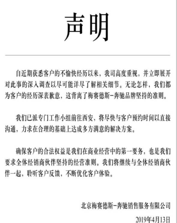
前段時間賓士漏油事件在網路上鬧得沸沸揚揚,賓士的危機化解能力可以說是售後服務行業的反面案例。細節簡單帶過:消費者分期付款購買價值66萬的賓士轎車,提車當天開了不到5分鐘,車未開出4S店即發現發動機漏油的情況。4S店工作人員表示會處理此事,首先答應退款,用戶等了15天,期間解決方案從退款到換車到按三包法換發動機,用戶不接受最後的解決方案,遂大鬧4S店。被網友拍視頻放到網上引發輿論。賓士官方為應對此事,在網上發佈聲明,下面我們一起來看看賓士就此次網路危機發佈的官方聲明:

第一,申明中的“無論怎樣”在用戶看來可以有多種解讀:本次事件不管我司有沒有錯;不管用戶是正當維權還是惡意敲詐;不管我司處理不當存在過失,還是用戶無理取鬧,抓著一個小問題故意把事情鬧大;不管我司在三包法內站不站得住腳,還是用戶訴求不合三包法的解讀。總而言之,不管誰對誰錯,誰錯多誰錯少,哪怕我們有錯又怎麼樣?這位消費者也不用這樣吧,現在我司大人大量,無論怎樣,我們都深表歉意了……
“無論怎樣”慎用,在沒有前提語言條件做說明的時候,可以有很豐富的意思。
第二,“力求在合理的基礎上達成多方滿意的解決方案”,“在合理的基礎上”這樣的表達在聲明中很常用,是企業自我保護的謹慎表達,用嚴格冷靜的律師口吻,而非熱情用心的服務用語。這句話意味著賓士防備著用戶在談判中可能提出各種無理要求,如果到時候賓士的解決方案未能滿足用戶訴求,事件遲遲未得到多方諒解,仍在媒體持續發酵,那麼在合理與不合理的說法上才有文章可做。
第三,“確保客戶的合法權益是我們商務經營中的第一要務”,“合法權益”問題同第二點,是企業謹慎表達。賓士公司只保證用戶的合法權益,不合法的利益訴求不是我們的第一要務。又是一句嚴正申明,冷冰冰的法律用詞。
顯而易見,這份聲明是律師寫的,通篇都是理性口吻,很大程度上維護了公司的權益,但忽略了消費者的情感。站在普通消費者的角度,這份申明顯然不夠真誠。為什麼會讓人覺得不夠真誠?--因為沒有人情味。
借由此案件,作為客服部門的我們,跟消費者直接打交道是我們每天的工作,幾乎每天都會收到使用者的各種抱怨和投訴,如何說話才能有效安撫用戶避免投訴升級呢? 今天分享的技巧是投訴處理技巧之說話有道。
話術原則:先處理用戶情緒,再處理事情,也就是先動之以情,再曉之以理。
一個能有效安撫用戶的話術基本上由下面幾個部分組成。(備註:話術要發揮效果,都是以服務人員真誠熱情的語言和服務態度為基礎)

舉例1:
使用者因為手機無法開機,前往服務中心報修。
前台:先生,您好,由於維修過程中手機資料有丟失的風險,為確保您手機資料的安全,麻煩您先到旁邊自助備份。
用戶:備份資料?我不會啊,這不是你們前台應該做的嗎?為什麼要我自己做資料備份?你們怎麼這麼不負責任?
面對用戶一連串的疑問,前台該如何有效安撫並引導使用者自行備份資料呢?
|
參考話術 |
使用技巧 |
步驟 |
|---|---|---|
|
先生, |
①重複用戶的話 |
建立情感連接:① ④ |
舉例2
使用者前往服務中心報修,經工程師檢測是內屏碎,判斷為外力導致需付費維修,用戶爭議:手機沒有摔過也沒有擠壓過,為何內屏碎,強烈不滿工程師檢測結果,要求向上級反映要求保內維修。
如果你是該工程師或前台,如何跟用戶解釋?
|
參考話術 |
使用技巧 |
步驟 |
|---|---|---|
|
您好先生,我看您的手機買了xx月,看上去還跟新的一樣, |
|
|
(以上兩則話術僅供參考,實際工作中一般會是對話的方式,而非上面這樣一長段話)
演練
用戶購機一年多,因為手機無法開機來服務中心維修,工程師檢測後判斷為主機板損壞,需要更換主機板。因為手機已過保修期,需付費維修。用戶不滿意:我之前用的XX品牌手機三四年都沒有出現問題,你們的手機剛過保固期主機板就壞,怎麼說也是大品牌,品質這麼差,以後再也不買你們的手機了。
如果你是該工程師或現場前台,請運用上面的方法寫一段話術安撫用戶,並注明用了哪些方法。